入学咨询: 13356667996 中文|English VR全景参观
从一场月考到一套学习闭环
发布时间:2025-10-12 08:53:35| 浏览次数:

在济南天山外国语学校初中部,考试结束铃声响起,恰恰标志着一段真正属于学习的精彩旅程正式开启。“每月小学段”——这套独具特色的教学流程,正悄悄改变着学生们对考试的认知。

九月月考的考场里,是同学们全神贯注的身影。笔尖划过试卷的沙沙声,是思考的协奏曲;或凝神沉思,或奋笔疾书的状态,是成长最真实的模样。

在这里,月考不仅是对知识的检验,更是对学习态度和自我管理的一次重要审视。

月考后,学校针对性地开展定制课堂。

学有余力的学生走进“培优课堂”,挑战思维进阶。

需要夯实基础的学生则在“补弱课堂”中,得到老师耐心的个性化辅导。

同样的知识,不同的路径,确保每个孩子都能在自己的节奏中向前迈进。

在专门的自纠课堂上,学生们进行了一场深入的自我对话。这不是简单的改错题,而是一场思维的复盘与方法的优化,学生们在安静的氛围中分析错误根源,总结规律。

最珍贵的成果便是学生们完成的自我学情诊断书。翻开任何一张,都能看到清晰的自我剖析:“审题遗漏关键词”“古诗文默写漏字”“每日坚持10道计算题”……这些具体的反思和可量化的行动方案,标志着学生们正从被动接受走向主动规划,真正成为了学习的主人。

每一份详实的学情诊断书,都将被及时反馈给各位家长。通过这份诊断书,让家长能更清晰、更直观地了解孩子当前的学习状态与成长轨迹,从而与学校一同,为孩子的下一步发展提供更精准的支持与温暖的陪伴。

加训结束后,各科的满分答卷成为了一道亮丽的风景线。

这些卷面整洁、步骤规范、思路清晰的答卷,不仅是知识的完美呈现,更是一种严谨、细致学习态度的无声熏陶。同学们驻足其间,寻找差距,也激发着内心“我可以更好”的动力。

快来查收老师为你准备的

【学情诊断书】使用指南

拒绝

接受

考后不会分析?问题总是重复犯?学情诊断书来帮你,教你如何精准归因、有效行动!

(点击卡片查看)

语文

第一步

问题整理 → 罗列所有错题与“似懂非懂”的题。

第二步

精准归因 → 将问题分为四类,分别攻克:

1.“懒惰”区(基础不背不记)

2.“粗心”区(审题、书写失误)

3.“盲区”区(知识混淆、方法不会)

4.“习作”区(作文框架与语言)

第三步

复盘行动 → 制定可量化的下月目标和每日任务。

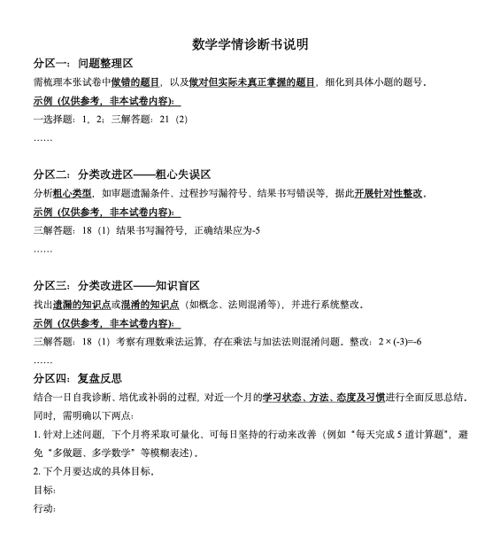
数学

核心任务:区分“粗心”与“真不会”。

1.粗心失误区:专门解决审题、抄写、计算错误。

2.知识盲区:重点攻克概念混淆、法则运用错误。

关键动作:反思总结,用具体数字定义下个月的努力。

(例如:每天5道计算题)

英语

Part I 阅读积累:建立你的私人词库、句库,学以致用。

Part II 基础汇总:按专题(固定搭配、句型等)梳理考点。

Part III 课本回顾:锁定20个高频词、20个核心短语、20个重点句。

Part IV 复盘行动:拒绝“假大空”计划,确保每天任务可检查、可衡量。

当月考的分数成为过去式,真正的收获却在悄然沉淀。那一份份详实的学情诊断书,一页页工整的满分答卷,以及课堂上那一个个专注的身影,共同勾勒出最动人的成长图景。

教育的美好,或许正蕴藏在这考后重整行装、再次出发的从容与坚定之中。

· END ·


济南天山外国语学校

预约到校参观

  • 学生姓名*

  • 申请就读年级*

  • 当前就读学校名称*

  • 联系方式*